当前位置:应用展示 > 应用详情
《AHM》:微组织生物墨水用于DLP打印耳软骨支架
2022-12-08  来源:捷诺飞  作者:捷诺飞

【导读】

传统的生物3D打印,研究者通常将细胞直接与墨水混合,以产生单细胞生物墨水,但这不利于组织支架内的细胞间相互作用、细胞间信号传导和细胞外基质分泌。为解决这个问题,来自华中科技大学同济医学院协和医院整形外科的孙家明教授和王振兴教授团队通过以特定比例混合载细胞的软骨脱细胞基质微粒(CAM)和GelMA水凝胶制备了微组织生物墨水,并采用DLP生物3D打印技术精确构建了耳软骨支架。结果表明,微组织耳软骨支架在体外培养中展现出更好的细胞活力和更多的细胞外基质分泌;而在体内移植的第6周观察到软骨细胞簇、软骨腔隙和胶原纤维的存在。相关研究以“Microtissue-Based Bioink as a Chondrocyte Microshelter for DLP Bioprinting”为题发表在《Adv. Healthcare Mater》期刊上。


墨水制备与DLP打印工作流程

整体工作流程如图1所示,研究人员先从小耳组织中分离并扩增小耳软骨细胞,然后将其接种在制备的软骨脱细胞基质(CAM)颗粒上以构建小耳CAM微组织。接着将微组织与GelMA溶液混合来制备GelMA微组织生物墨水,并采用DLP生物3D打印机制备了耳廓形状的耳软骨支架,最后皮下植入裸鼠体内进行体内软骨成形实验。

图1. 微组织生物墨水的制备及其在DLP生物打印中的应用


小耳CAM微组织的构建

首先,研究人员通过酶消化从小耳软骨组织中分离小耳软骨细胞,并进行了免疫荧光染色,确定小耳软骨细胞具有软骨细胞和干细胞样特征(图2)。然后,研究人员通过物理、化学、酶促的方法成功地将猪耳软骨脱细胞,在液氮中冷冻干燥,并研磨成微粒。再将微粒通过50目筛筛选以获得CAM微粒,CAM粒径分析显示制备的CAM微粒的尺寸相对均匀(图3)。最后,研究人员将小耳软骨细胞接种在CAM微粒上构建小耳CAM微组织,在体外培养5天后的小耳CAM微组织具有均匀的细胞分布、良好的细胞附着和增殖能力。

图2. 小耳软骨细胞的提取和鉴定


图3. 软骨脱细胞基质(CAM)的制备和生化分析,以及构建小耳CAM微组织


CAM生物墨水的制备与表征

研究人员通过将不同浓度(0、1、5和10%w/v)和尺寸(0–150、150–300和>300μCAM微粒)的CAM与10%w/v浓度的GelMA组合,开发了不同的生物墨水组合。并且对这些不同的生物墨水进行表征(图4),因为3D打印水凝胶支架的长期稳定性很重要,所以基于交联生物墨水的溶胀率与CAM浓度成反比的关系,选择10%w/v CAM用于下一个实验。然后研究人员测试了不同尺寸的CAM生物墨水的沉降性能,发现在CAM质量浓度相同的条件下,颗粒尺寸越小,微粒数量越多,系统中的分布越均匀,沉降速率越慢,为了确保DLP生物打印过程中的均匀性,选择0–150μm CAM微粒用于后续制备微组织生物墨水。

图4. 具有不同CAM浓度和颗粒大小的生物墨水的表征


使用CAM生物墨水的DLP生物打印

选择好了CAM生物墨水的参数后,研究人员测试确定了墨水的打印参数,接着用DLP打印机将GelMA和GelMA+CAM生物墨水打印成具有耳廓结构的支架来进行对比,从宏观上看,耳廓结构从透明外观变为不透明外观,并伴有机械硬化。在立体显微镜下观察支架的细节,GelMA和GelMA+CAM生物墨水都能打印成清晰的解剖结构,当按压耳廓结构时,GelMA+CAM组比GelMA组具有更强的质地和更快的回弹(图5)。

图5. DLP生物打印的使用CAM微粒生物墨水的耳廓结构


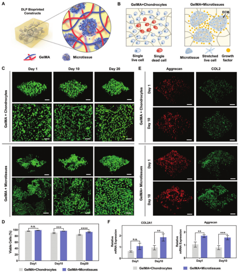
体外长期培养

研究人员将小耳软骨细胞接种在CAM微粒上并培养5天以制备微组织生物墨水,然后用DLP生物打印软骨支架,将相同数量的同代软骨细胞直接与GelMA混合作为对照组。将两种墨水打印的软骨支架进行体外长期培养(图6)。在体外培养10天和20天后,与对照组相比,微组织组观察到更好的细胞活力和更多的细胞外基质分泌。

图6.基于GelMA微组织生物墨水的DLP打印支架和体外长期培养


体内移植长期培养

为了满足实际的临床应用,生物打印结构不仅需要在体外培养中保持稳定,而且必须在体内长期成熟。因此,研究人员在皮下裸小鼠模型中移植测试了生物打印耳廓结构,(图7)。植入后6周和12周收获移植物,通过大体观察、组织学染色和mRNA表达进行评估。与其他组相比,微组织组大体形态相对完整,并且在第6周观察到软骨细胞簇和软骨腔隙的存在。在第12周时,水凝胶网络基本消失,取而代之的是新的软骨组织。HE染色和Safranin O染色分别显示出大的紫色和红色染色区域,这代表细胞外基质,大量软骨细胞核均匀分布在软骨腔隙中。COL2免疫组化染色显示大量的胶原纤维。综上,微组织组的软骨再生更好。

图7.体内新软骨形成


结论

目前生物3D打印技术中,直接与水凝胶溶液混合的生物墨水,存在细胞-细胞连接难以及时有效的建立,并影响其细胞外基质的分泌的问题。本研究中基于微组织的生物墨水,可以模拟细胞的三维生长微环境,并及时建立细胞-细胞连接,为墨水优化提供了新思路。用该墨水打印的耳廓结构在裸鼠皮下植入12周后可观察到成熟的软骨再生,也为小耳症患者的治疗带来了新的希望。


【原文信息】

Xinfang Xie, Shuang Wu, Shan Mou, Nengqiang Guo, Zhenxing Wang,* and Jiaming Sun*, Microtissue-Based Bioink as a Chondrocyte Microshelter for DLP Bioprinting, Adv. Healthcare Mater. 2022, 11, 2201877.

Detail


新闻动态
服务中心
联系我们
TEL: 0571-8578 8536 (市场热线)
 +86 15268103264(技术专员)
FAX: 0571-2896 9186
MAIL: consult@regenovo.com
ADD: 浙江省杭州市钱塘区下沙街道呈瑞街259号
Copyright © 2019-2020 版权所有:杭州捷诺飞生物科技股份有限公司 浙ICP备14009124号-1