当前位置:应用展示 > 应用详情
Adv.Sci:基于声学组装的患者源性细胞簇快速解析肿瘤-免疫相互作用
2022-06-23  来源:捷诺飞  作者:捷诺飞

【导读】

肿瘤微环境的相互作用,尤其是癌细胞、T细胞和骨髓源性抑制细胞(MDSCs)之间的相互作用,介导了肿瘤的起始、进展和对治疗的反应。然而,目前的患者源性模型,如肿瘤类器官和2D培养缺乏一些基本的生态位细胞类型(如MDSCs),无法模拟复杂的肿瘤-免疫相互作用。

近日,美国印第安纳大学的郭峰教授团队提出了一种基于声学细胞组装方法快速(<24h)制备的患者源性细胞簇(APCCs),其可保存原始肿瘤/免疫细胞/MDSCs组成,模拟它们在三维微环境中的相互作用,以及快速测试MDSCs靶向药和抗PD-1药的联合治疗反应。相关研究论文以“Rapid Profiling of Tumor-Immune Interaction Using Acoustically Assembled Patient-Derived Cell Clusters”为题发表在Advanced Science期刊上。



【实验方法及结果】


1. 采用声组装方法快速制备APCCs

将声学细胞组装设备与商业化的无菌培养皿相结合,作者可以在基质胶(Matrigel)中以快速、可扩展和高生物相容性的方式生成均匀的患者源性细胞簇(APCCs)(图1a)。并在室温下通过声处理和热交换作用提高温度(图1d),可以将Matrigel从液相转化为凝胶相,使组装好的3D细胞簇保持原位。



图片

图1. 声学组装患者来源的细胞簇(APCCs),用于模拟肿瘤免疫和在一天内测试治疗


2. APCCs保存MDSCs的活性和表型

为了评估APCCs对MDSCs活性和基因表型的保存,作者首先将消化后的组织样本平均分为三管,第一、二管通过阳性分选法分别分离得到CD15pos(包括PMN-MDSCs)和T细胞,第三管通过阴性分选法去除CD15pos和T细胞,得到剩下的肿瘤细胞成分。接着用DiL膜染料(显示为黄色)预先标记CD15pos细胞,用DiO膜染料(显示为绿色)预先标记T细胞,用CMAC染料(显示为蓝色)标记肿瘤细胞,最后在上述三者混合物中添加NucRed dead 647染料以指示24小时内APCCs的细胞活性(图2 b, c)。此外,作者还分析对比了APCCs和2D培养对照组中MDSCs关键免疫抑制基因(ARG1、NCF1、NCF4、CYBB)的表达(图2e),以及T细胞的TNFA和IFNG表达(图2d)。结果表明,与2D培养相比,APCCs可以更好地保持MDSCs活性与细胞数量,且更好地保护了局部细胞因子微环境,以及MDSCs和T细胞的相关表型特征。


图片

图2. 声学组装的患者来源的细胞簇(APCCs)与2D培养比较


3. APCCs模拟MDSCs介导的肿瘤免疫抑制

MDSCs在肿瘤中的主要功能之一是抑制T细胞介导的肿瘤细胞杀伤。为了研究这一功能是否在APCCs中得以保留,研究人员从消化的患者组织样本中预去除CD15pos细胞,去除CD15pos细胞后APCCs内的肿瘤细胞死亡在24小时增加了43.4±10.8%(图3a,b)。为了进一步证实这种增强的肿瘤细胞死亡是T细胞依赖性的,研究人员将CD4/8pos T细胞与CD15pos细胞一起去除。肿瘤细胞死亡显著降低甚至低于对照条件的水平。同时研究人员还对去除了CD15pos细胞和共去除后的细胞因子微环境的变化进行了研究。发现去除CD15pos细胞可以增强TNF-α和IFN-γ的表达,这种增加的细胞因子分泌在T细胞共去除后也被消除。因此,证实了APCCs内的CD15pos细胞部分保留了MDSCs功能以抑制T细胞。


图片

图3.骨髓源性抑制细胞(MDSCs)抑制T细胞的细胞毒性


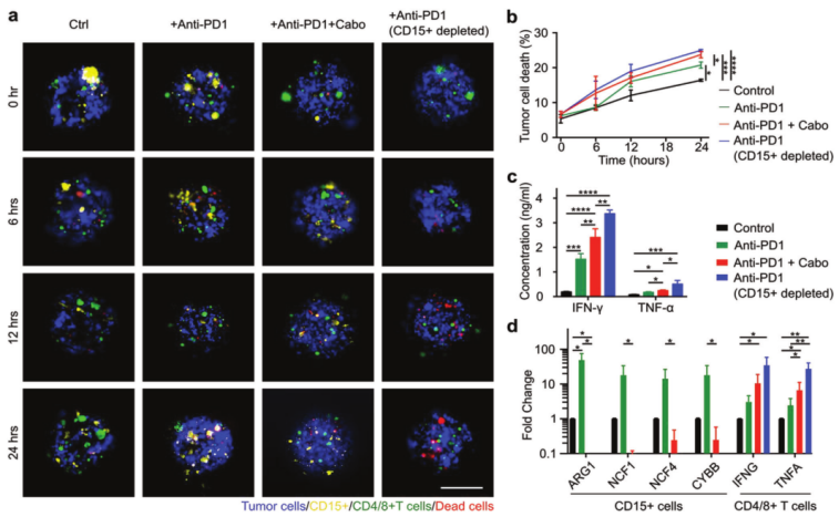
4. APCCs测试MDSCs靶向和联合治疗

最后,作者给来自三名肾癌患者原发肿瘤的APCCs施加药物,并观察在单独给免疫检查点抑制剂抗PD-1或与MDSCs靶向药物cabozantinib联合用药的24小时内肿瘤细胞死亡情况(图4a)、T细胞的细胞因子水平(图4c)以及CD15pos细胞和T细胞的基因表达(图4e),验证了APCCs可以作为研究MDSCs靶向药物单独或与ICIs联合治疗效果的潜在模型。


图片

图4. 骨髓源性抑制细胞(MDSCs)靶向治疗的评估



【总结】


作者通过声学组装方法制备了患者来源的细胞簇(APCCs),以一种快速、高通量和无标记的方式重建出TME中肿瘤细胞-MDSCs-T细胞之间的相互作用。此外,作者验证了APCCs作为一种潜在的模型可用于研究MDSCs靶向药物单独或联合ICIs的治疗效果,这为APCCs在预测个体化癌症辅助治疗的疗效以及筛选新型癌症免疫治疗和联合治疗方面带来了广阔的潜力。


【原文信息】Zheng Ao, Zhuhao Wu, Hongwei Cai, Liya Hu, Xiang Li, Connor Kaurich, Jackson Chang, Mingxia Gu, Cheng Liang, Xin Lu, and Feng Guo*, Rapid Profiling of Tumor-Immune Interaction Using Acoustically Assembled Patient-Derived Cell Clusters, Advanced Science, 2022, 2201478.

Detail


新闻动态
服务中心
联系我们
TEL: 0571-8578 8536 (市场热线)
 +86 15268103264(技术专员)
FAX: 0571-2896 9186
MAIL: consult@regenovo.com
ADD: 浙江省杭州市钱塘区下沙街道呈瑞街259号
Copyright © 2019-2020 版权所有:杭州捷诺飞生物科技股份有限公司 浙ICP备14009124号-1