当前位置:应用展示 > 应用详情
浙大邹晓晖/章淑芳团队发表3D打印的双层支架促进软骨再生的研究
2020-12-07  来源:捷诺飞  作者:捷诺飞

【导读】

软骨损伤现象常发生于活跃的年轻人群中,由于其极弱的再生能力以及复杂的内在层状结构而难以自行愈合。在临床中,软骨损伤的修复需要同时进行关节软骨和软骨下骨组织的再生。在骨软骨缺损的治疗中,关节软骨和软骨下骨的重建一直是一个具有挑战性的难点。此外,支架植入可能引起宿主体内的炎症反应,导致后续的组织修复和再生能力的下降。因此,为了软骨损伤的修复和再生,可通过先进的生物加工技术来制备具有精密结构的双层支架,以满足以下两个需求:

(1)高性能的软骨修复能力和软骨下骨再生能力;

(2)调节宿主软骨损伤区域的炎症环境。


在生物制造技术中,生物 3D 打印在制备高精度、可控性的可再生支架领域具有独特的优势。迄今为止,多种 3D 打印技术包括:熔融沉积建模(FDM)、喷墨打印、光辅助生物打印(数字光处理 [DLP])、立体光刻和激光打印等被广泛应用于制造不同的组织修复支架。其中,FDM 打印可制备孔隙率高、机械性能强的支架,但受限于打印条件,无法载细胞或生长因子打印,无法满足骨软骨缺损修复中对软骨再生的需求。而基于光聚合的 DLP 打印技术可灵活打印负载活细胞或生物分子的水凝胶墨水,结合 DLP 和 FDM 打印技术制备双层支架在软骨缺损的修复和再生研究应用中显示出了较大的潜力。


2020 年,浙江大学医学院邹晓晖老师和章淑芳老师团队在 Acta Biomaterialia 上发表了题为 An interleukin-4-loaded bi-layer 3D printed scaffold promotes osteochondral regeneration 的研究论文,通过联合 FDM 和 DLP 3D 打印技术制备了一种上层装有白介素 4(IL-4)的 GelMA 水凝胶,下层装有多孔聚己内酯和羟基磷灰石(PCL-HA)的双层支架,研究发现双层支架在体内和体外均具有良好的抗炎活性,显著增强了软骨修复和软骨下骨再生能力。




根据软骨组织的双层结构和功能特性,研究人员制备了上层装载 IL-4 因子的 GelMA 水凝胶,下层是 PCL-HA 的双层复合支架。其中,下层的 PCL-HA 多孔支架由捷诺飞的 FDM 3D 打印机成功制备。体外试验表明,支架的上下两层均能促进细胞的粘附和增殖。



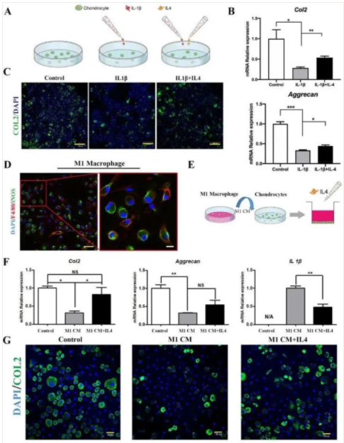
研究人员分别在促炎细胞因子 IL-1β、M1 巨噬细胞的刺激下研究了 IL-4 对软骨细胞的抗炎作用,结果表明,IL-4 可通过减少白细胞介素 1β(IL- 1β)、M1 巨噬细胞的负面作用来保护软骨细胞。茜素红染色结果表明,即使无成骨诱导培养基,PCL-HA 支架组的 OD 值也显著高于对照组。当在成骨诱导培养基中培养 C3H 细胞时,PCL-HA 支架组中成骨基因 Runx2 表达显著上调。这些结果均表明 PCL-HA 支架层具有促进细胞成骨分化的能力,有利于骨骼的再生。



研究人员将双层支架植入兔骨软骨损伤修复模型中,根据 ICRS 的宏观评分系统,植入 16 周后双层支架 + IL-4 组的评分为 11.1±0.3,显著高于同期未治疗组的评分。这些结果表明,负载 IL-4 的双层支架促进了软骨和新骨组织的形成,在软骨损伤修复方面表现出良好的性能。



总之,本研究通过联合 FDM 和 DLP 双重打印技术,成功制备了一种双层的复合支架,该支架可促进软骨和软骨下骨的修复和再生,在软骨损伤领域展现出广阔的发展前景。


论文链接:https://www.sciencedirect.com/science/article/pii/S1742706120305626?via%3Dihub


Detail


新闻动态
服务中心
联系我们
TEL: 0571-8578 8536 (市场热线)
 +86 15268103264(技术专员)
FAX: 0571-2896 9186
MAIL: consult@regenovo.com
ADD: 浙江省杭州市钱塘区下沙街道呈瑞街259号
Copyright © 2019-2020 版权所有:杭州捷诺飞生物科技股份有限公司 浙ICP备14009124号-1