当前位置:应用展示 > 应用详情
《Advanced Science》:结直肠癌肝转移类器官生物库提供体外药筛平台
2022-09-15  来源:捷诺飞  作者:捷诺飞

【导读】

结直肠癌(CRC)已成为全球第三大常见恶性肿瘤,大多数CRC 患者会同时发生肝转移 (LM),结直肠癌肝转移(CRLM)患者的化疗反应和术后预后尚无有效的预测方法。近日,复旦大学华国强团队在Advanced Science期刊上发表文章Patient-Derived Organoids from Colorectal Cancer with Paired Liver Metastasis Reveal Tumor Heterogeneity and Predict Response to Chemotherapy。该研究利用CRLM患者来源的类器官(PDO)建立了一个活体生物库,以捕捉患者体内和患者间的异质性,在预测CRLM患者的化疗反应和临床预后方面具有较大的潜力。



建立活体 CRLM 类器官生物库及功能表征

图片

研究人员成功构建了具有 50 个源自原发性肿瘤和配对肝转移灶的 CRLM 类器官的活体生物库(图1)。三个典型的CRLM类器官的形态如图1C所示,类器官保留了亲本肿瘤的组织病理学结构,但也保留了自身的异质性。同时,CRLM 类器官还保留了更多细微的细胞学特征(图1D)。重要分子标记蛋白在CRLM类器官和亲本肿瘤中的表达模式也是一致的 (图1E)。一般来说,CRLM类器官保留了亲代肿瘤的组织病理学结构,从而保留了与来源个体的同源性和不同个体之间的异质性。


图片

图 1 CRLM 患者类器官的研究设计和组织病理学特征



① CRLM类器官的异质性特征

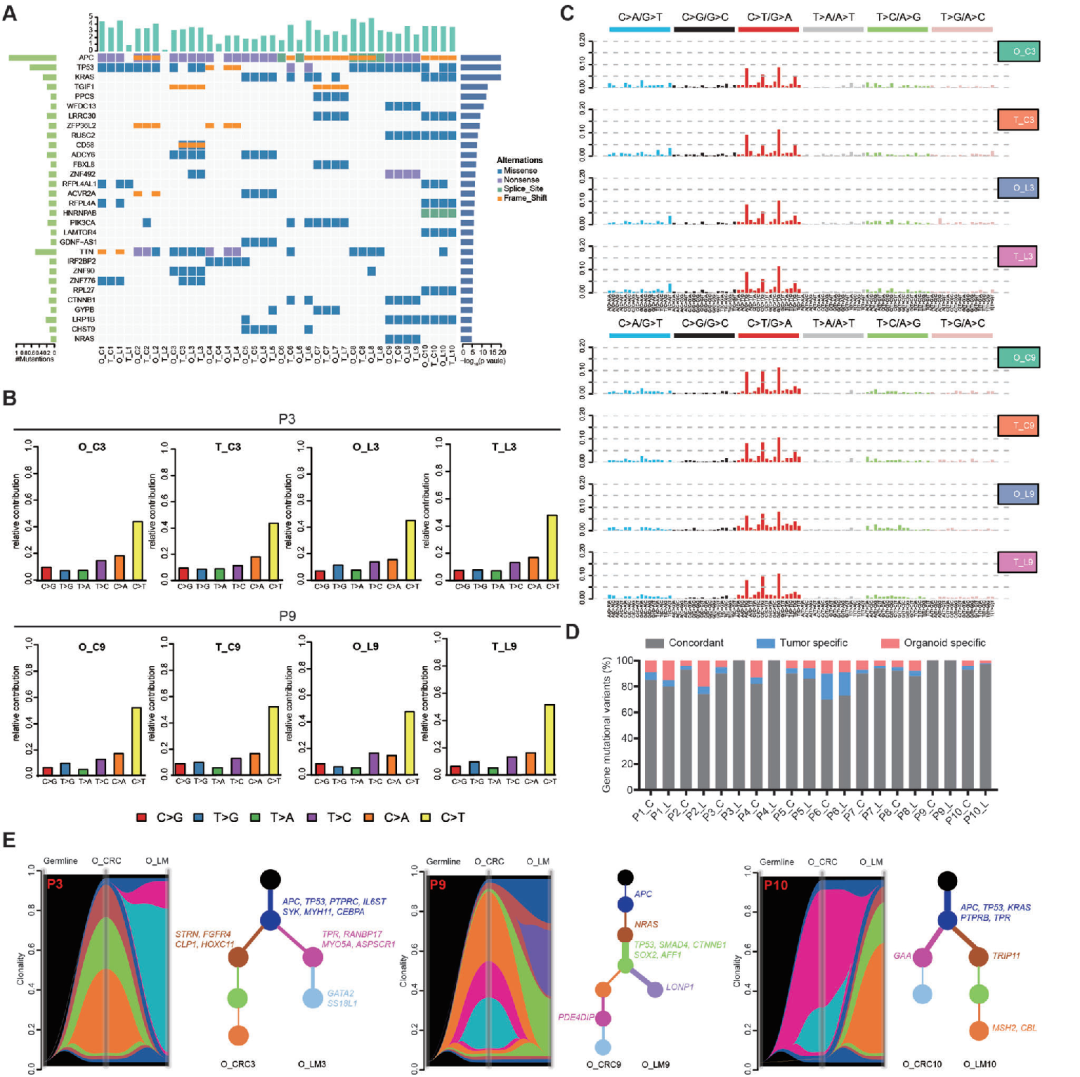
研究人员通过对10个匹配的CRLM类器官及其原始肿瘤进行全外显子测序发现CRLM类器官保留了匹配的原发性肿瘤的突变谱(图2A),且CRLM类器官和相应肿瘤之间的点突变类型和突变特征(图2B,C)是相似的。之后,研究人员使用跟踪克隆进化算法发现CRLM类器官可以成功地捕获患者内和患者间的异质性和肿瘤进化。


图片

图 2 CRLM 类器官和相应原发性肿瘤中的基因组分析



② CRLM类器官的基因表达谱

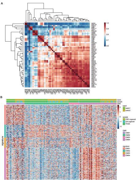
研究人员通过转录组测序分析了50个CRLM类器官的基因表达特征。CRLM类器官的相关热图如图 3A 所示,结果显示来自不同 CRLM 患者的肿瘤类器官表现出更多的肿瘤异质性。


图片

图3 CRLM类器官的转录组谱


③ CRLM类器官中的单细胞RNA序列分析

为探究CRLM类器官不同细胞状态的肿瘤内异质性(ITH),研究人员将2名患者(P3 和 P13)的52988个细胞进行了单细胞RNA测序(scRNA-Seq),并使用 t 分布随机邻域嵌入 (t-SNE) 的无监督聚类将其分为 10 个簇(图 4A)。根据基因表达的不同,将十个簇分为两个细胞谱系,包括干细胞和成熟样细胞(图 4C)。通过对来自相同细胞谱系CRC和LM类器官进行基因本体(GO)富集和基因评分分析(图4E-G)发现,CRC类器官中大量的干细胞样细胞表现出向成熟样细胞分化的趋势(图4H),而LM 类器官中的成熟样细胞显示出回归干细胞样细胞的趋势(图 4I)。这突出了干细胞样肿瘤细胞在转移性疾病中的自我更新能力,以及CRC和LM类器官的的异质性。


图片

图 4 CRLM 类器官中的单细胞 RNA 测序分析



CRLM类器官作为药筛平台

图片

① CRLM类器官对5-氟尿嘧啶、伊立替康和奥沙利铂的反应

5-FU、CPT11或奥沙利铂几种常见的CRLM化疗药物,研究人员在体外分别用此三种药物对50例CRLM PDO(25个CRC类器官和25个LM类器官)进行治疗。CRLM PDOs对5-FU、CPT11和奥沙利铂的剂量-反应曲线显示,在CRLM患者中,PDO对5-FU、CPT11或奥沙利铂单药治疗的体外化疗敏感性不同 (图5B、F、J)。而来自同一CRLM患者的CRC和配对LM类器官对5-FU(图5C)、CPT11(图5G)或奥沙利铂(图5K)的药物敏感性无显著差异。


图片

图 5 CRLM 类器官对 5-氟尿嘧啶、伊立替康和奥沙利铂的反应


② 肿瘤类器官预测 CRLM 患者的化疗反应和临床预后

在本研究中,23/25名CRLM患者接受了FOLFOX或FOLFIRI方案化疗。根据这23例CRLM患者临床接受的联合化疗方案,研究人员在体外用相应方案治疗了其CRLM类器官,化疗反应分别通过X线摄影评估为耐药和应答。结果显示CRLM 类器官体外组合施用数据与患者的临床治疗反应高度相关,表明类器官可能对判断CRLM患者使用FOLFOX或FOLFIRI组合化疗的疾病进展风险具有预测价值。


图片

图 6 类器官预测 CRLM 患者的化疗反应和临床预后



结论

图片

在本文中,研究人员成功构建了一个包含 50 个 CRLM 类器官的活体生物库,并从多组学水平(组织病理学、基因组、转录组和单细胞测序)综合分析了 CRLM 类器官。发现 CRLM 类器官保留了它们所来源的相应肿瘤的组织病理学和分子特征,并成功地捕获了患者内和患者间的异质性。此外,体外化学敏感性试验表明,类器官在对单一疗法或联合疗法的反应中具有患者间异质性。综上所述,类器官的肿瘤和药物异质性为其在个体化医疗中的潜在应用奠定了理论基础。


原文信息:DOI: 10.1002/advs.202204097


Detail


新闻动态
服务中心
联系我们
TEL: 0571-8578 8536 (市场热线)
 +86 15268103264(技术专员)
FAX: 0571-2896 9186
MAIL: consult@regenovo.com
ADD: 浙江省杭州市钱塘区下沙街道呈瑞街259号
Copyright © 2019-2020 版权所有:杭州捷诺飞生物科技股份有限公司 浙ICP备14009124号-1